2022/09/22 团长注意,这些产品不能上,上了就封号!

如果有一天,你打开自己的快团团,突然显示下面这个图,你是什么心情?

是不是想死的心都有了,什么情况,怎么突然就被限制了!
你是否也觉得,快团团是万能的,什么都可以上架销售,快团团只是一个工具,想卖什么都可以?如果你现在还这么想,那么就大错特错了。
虽然,快团团是工具,但是也会有对于发布商品的限制,并且这个限制越来越严格了。那么,你一定会好奇,什么样的产品可以销售,什么样的产品,禁止销售,什么样的产品,上了就是自寻死路!
前段时间,有个排名还可以的团长,找到我说,突然账号被封了,整个公司都慌了,不知道怎么办。最终了解下来,是因为在1年之前,不知道什么原因,发不过一个翻墙的软件,销售了3单,早就已经结束下架了。但是就因为这个链接,月销百万的账号就被封掉了。幸好,经过各方的联系,找官方申请,好不容易才解封回来。但是这个情况,大家不得不重视,如果发布过一些不被允许的产品,建议一定要彻底铲除,不然一不小心,1年前的某个链接就会让你封号。\
并且,还有一个事情,就是之前对于产品发布的管理不多,很多产品都是正常上架销售的,比如话费、电费、各种虚拟充值的,现在已经变成不能上架的产品了,如果这些链接还没有删除,可能就会有安全隐患。\
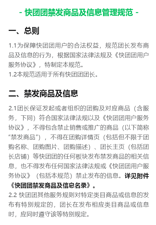
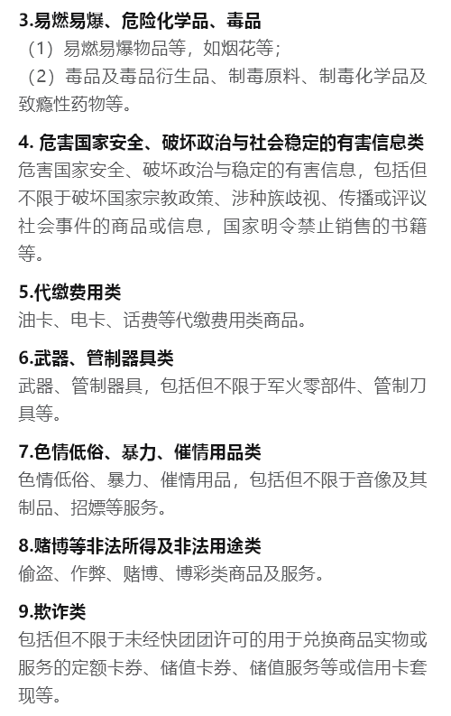
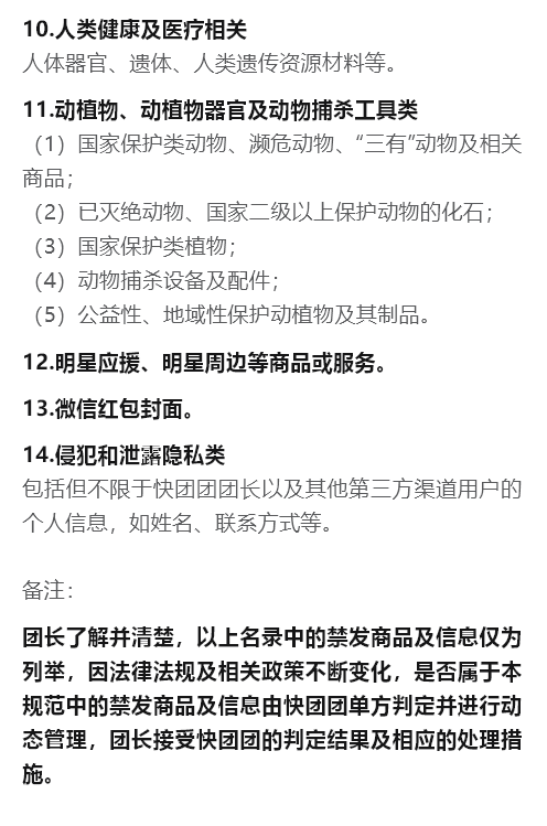
那么,说到这里,有哪些产品不能销售,你可能也还不清楚,云里雾里的。正好撑着这个机会,我把官方最新公布的《快团团禁发商品及信息管理规范》截图发出来给大家看看,建议一字一句的看,不要遗漏任何细节。\
不要因为一时疏漏,导致封号这种重大损失!\





大致总结一下,有几类比较容易犯错的产品:\
1)药品或医疗类相关的 ,这个是很多团长之前忽视的,特别是我还看到过销售类似于感冒药的链接,而且销量还有几万单,这种都是风险极大的,一旦被举报,很有可能被封号;
2)虚拟充值类的,代缴代付类的, 主要是油卡、话费、充值卡这些,之前销量很大,几万单的链接比比皆是,现在已经不能销售了。即使更换标题,擦边球的链接可能可以上,但是这样也是风险极大,建议都不要碰。
3)易燃易爆类的,有危险的。 之前有团长销售仙女棒这类产品,就被封号了,这些都是属于危险物品,不能线上销售。
4)危害国家安全的。 这个肯定是不可以的,但是很多人不知道什么样的东西可能会危害国家安全,因为范围比较宽泛。我之前说了,翻墙软件这种,应该就是属于这类,大家可以自己想想,还有哪些不合适销售的产品,包容软件这种。
5)侵犯隐私。 这个很多人可能会忽视,比如传播一些表格、名单、数据,比如比较常见的是销售团长名单,这种都是不允许的,明显侵犯隐私。\
6)微信红包封面。 这个就不多说了,每到过年过节,就会有很多红包封面在传播,之前也有团长销售过,但是现在不行了,就不要碰了。\
7)其他还有,赌博相关的,还有色情相关的, 这些都是非常敏感的,包括有些产品,可能涉及封建迷信的,也是注意为好!
有些团长觉得,快团是一个私域环境,很多人看不到,只要官方不查,就没有关系,其实不是的。有时候,官方没有检测到,但是不能保证没有人看到不会去举报,一旦举报了,可能就分分钟封号了。
好了,如果你觉得对你有帮助,就下面点赞,打赏一个吧!
END
我是张盟主,快团联盟创始人,专注研究快团模式(快速开团的新团购模式),目前这个模式的工具主要有"群接龙""快团团""团咚咚""鹅享团""群团团"。
【快团联盟】是 快团模式的行业自媒体&团长社群,分享最新的玩法,对接资源,组织活动(团长闭门会、团长溯源、TOP团长训练营、全国团长帮卖大会)
欢迎关注我的抖音账号【快团张盟主】,更多干货,实时更新!VX:yijuzhang90
PS:通知一下,我们会在10月27日,在杭州举办第二届(快团联盟)全国团长帮卖大会, 会邀请100个团长和平台渠道 参加,会有专业的分享和选品对接区,对于团长来说,是一个学习交流的好时机,对于供应商,更是直接和团长对接的好机会。
扫码报名
推荐阅读:
团长商学院上线,基础会员、私董会会员、团长会员上线!
干货,快团团的流量逻辑!
比快团团更大的私域机会,可能在抖客
淘宝店转型自营私域的机会,TA来了!
快团团的推荐帮卖赚佣金,极致的裂变,不过还有改进的空间!
快团模式的竞争格局初析,会是下一个电商新战场吗?
帮卖团长,就踏踏实实做帮卖,千万不要轻易去开团!
团长需要一个私域版的1688,谁来做?
关于办团长主题的大会,几个说明!
团长的势能,在于单品聚量!
团长也内卷,竞争到了第二阶段
供应商做快团团的一般流程!
快团崛起VS社交电商没落
供应商对接团长,如何做到不讨厌?
我在群响·线上答疑会,10个快团团问题解答
什么是快团团,牛逼了 !\
关键字
